三選一的信號開關,多路開關,CD4027多路開關,Three alternative signal switching circuit
關鍵字:多路開關電路圖
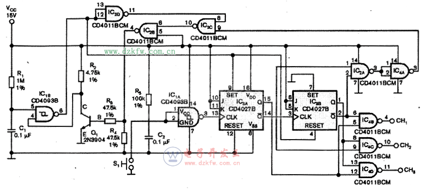
本設計實例,使用一個單刀瞬時接觸開關,通過滾動三個輸出態選擇三個信號源中的一個。附圖中的電路包括常用的CD4000 CM0s邏輯系列器件,以及一只通用NPN晶體管。所有元件的總成本不超過1美元。在任何一個時點上.電路的三個輸出CH1、CH2或CH3都只有一個為低電平。可以用這些輸出控制模擬開關、繼電器或JFET開關的柵極。只要電路加電,選定的輸出就不會變化,因而該電路很適合于需要非易失性操作的應用。該電路在25℃室溫下的平均靜態電流消耗只有約15uA.這對電池供電的電路也是個微不足道的值。
該電路的核心是一個雙JK觸發器IC3,它搭成一個2位脈動計數器。無需添加電路,該計數器便可以選擇四路信號源。當初始加電后,由R1、C1和Ic1B構成的復位電路便將CH1輸出置為邏輯低電平。
當Ic3的輸出、第②腳和第(14)腳均為邏輯零時,由IC2A、IC2B、IC2C和IC4A構成的反饋鏈路將Q1的基極電位拉至邏輯高電平,從而將IClB的一個輸入拉至邏輯低電平。
這一動作使計數器跳離000態,向前計數至011態。元件R5、C2、IC1A和常開瞬時接觸開關S1共同組成一個去抖動開關,為計數器IC3的兩個部分提供時鐘脈沖。
當用戶按S1時,計數器前進至101態,再按一次則前進至110態。第三次按下開關則會重新開始這個循環。
總之.IC4B將計數器的0態解碼,并將CH1拉低;Ic4C將計數器的10態解碼,并將CH2拉低;而Ic4D將計數器的3態解碼,將CH3拉低。電路的布局不很關鍵,但C1應該選用低泄禍電容器。未用的邏輯輸入端應接至相應的地或Vcc。


返回頂部
刷新頁面
下到頁底