采用CD4541BE制作的延時斷電開關電路,CD4541 Delay switch
關鍵字:CD4541,延時開關電路圖
作者:董文杰
定時器電路并不少見,但能保證在任意時間用電器結束時用電,再按預定的時間延時切斷電源的定時器幾乎沒有。隨著各類電器設備的應用日趨廣泛,此類定時器的需求也越來越多。比如:投影機在關機時需要延時切斷電源;計算機在關機時需要等待機器結束關機程序后延時切斷電源:家用電磁爐切斷電源前也要等待機器冷卻后才能切斷電本延時切斷電源開關就就滿足了上述要求,它能在用電結束時,直接按一下電源開關,總電源會在您預定的時間結束時自動斷開,不需人工控制。
CD4541BE的功能結構
本延時斷電開關的核心元件CD4541BE是一種CMOS可編程振蕩分頻器,定時時間可調。引腳排列及功能如右圖所示(略)。通過改變12與13腳所接編程控制電平組合,可以分檔調整內置振蕩、計數器的后續延時級數,選擇需要的輸出定時范圍。改變5、6、9、10腳的電平可以對它進行功能控制。這里0代表接低電平、1代表接高電平。由它構成的時間繼電器電路外圍元件少,定時精度高,定時范圍寬,使用靈活可靠。
電路原理
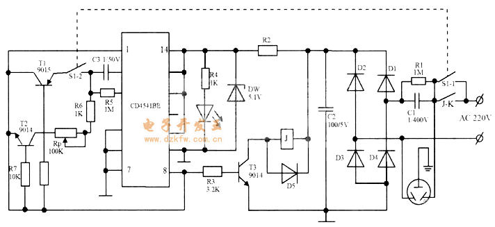
電路原理如下圖所示。該電路利用1腳輸出高、低電平的變化和電子開關T2、T3,使時鐘開/關電路有各自的定時電阻。Rp為100KΩ的線性電位器。
這里將它的12、13腳接到高電平,以選擇長定時方式,這樣1、2腳外接的定時電阻、電容可選得小些。
220V交流電經延時斷電開關電路電容經C1降壓、二極管D1~D4整流、電容C2濾波,獲得約15V的直流電壓,一路供繼電工作,另一路由R2、DW組成的穩壓,作為IC電路的工作電源。
CD4541BE與周圍元件構成了延時定時器,這里T1、T2作為電子開關,通過它們的輪流導通來切換接入IC1、2腳的RC定時元件,本電路不需要延時開機,只需延時關機,所以延時開機的定時電阻為零(設置為開關的常開觸點,通電后閉合)。也就是白開關S合上時開始電路輸出始終處于閉合狀態,輸出220V市電。
因5、6腳都接低電平,電路通電后,首先會自動執行復位操作,由于9腳也接低電平,復位后8腳輸出低電平,驅動三極管T3截止,繼電器不工作,常開J-K斷開,輸出插座上的市電被切斷,但由于延時開機的定時電阻為零,所以電路立即轉入開機狀態。電源開關S閉合時,繼電器常開觸點和開關并接一起,同時向外輸出220V市電。斷開電源開關S時,電路保持在定時狀態,此時8腳輸出高電平,T3導通,繼電器得電工作,常開觸點J-K閉合,開關輸出插座對外輸出市電。
這時T2導道而T1截止,時鐘電路的定時電阻由T2的ce結電阻、Rp與R6串聯組成,由于12、13腳都接到了高電平,此時輸出的延時級數最大,定時調節范圍也最寬,按圖中所給元件,通過改變Rp的阻值,關機時間可在5~12分鐘內調整。
圖中R1為掉電后C1的電流泄放電阻,R4與發光二極管構成電源工作指示電路,D5為反壓保護二極管。
電路調試
根據要求改變定時器調整范圍,因為采用了脈沖分頻方式延時,定時時間t=2.3×Rtc×Ctc×延時級數×1/2,計算時忽略掉三極管飽和導通時的ce結電阻,由圖元件參數可計算出,最短關機時間tmin=2.3×3.9×10的3次方×1×10的負6次方×2的16次方×1/2=293.92896秒,約為4.9分鐘,最長關機時間。tmax=23×(3.9+100)×1O的3次方×1×10的負6次方×2的16次方×1/2=7380.56896秒,約為130.5分鐘。如想改變定時調整范圍,一是更換R6、Rp或C3取值,二是參照表1改變12、13腳所接電平,比如12腳接線不變,13腳接地,那么延時級數就縮小為原來的1/256,定時范圍相應也就變成了1.14816---30.58816秒。
如果選擇自動復功能,5、6腳都接低電平時,自動復位功能生效,若5腳接高電平,就可啟用手動復位功能,在6腳上接入脈沖控制信號,每當控制脈沖呈現高電平時,就會執行復位操作,實現某種特定功能。
控制復位后輸出信號電平高低,9腳接低電平,復位后8腳將輸出低電平,計時結束后定時輸出高電平,若9腳改接到高電平,則復位后輸出高電平,定時輸出就成了低電平,能滿足其它的不同場合需要。
本電路結構簡單,工作穩定,適用電壓范圍寬,體積小、重量輕,壽命長,安裝使用十分簡便。并且保證了在狀態轉換過程中供電的連續性,在關機過程中沒有瞬間斷電的現象。而且斷電后徹底切斷了總電源。


返回頂部
刷新頁面
下到頁底