OOK調制盡管性能較差,然而其電路簡單容易實現,工作穩定,因此得到了廣泛的應用,在汽車、摩托車報警器,倉庫大門,以及家庭保安系統中,幾乎無一例外地使用了這樣的電路。
早期的發射機較多使用LC振蕩器,頻率漂移較為嚴重。聲表器件的出現解決了這一問題,其頻率穩定性與晶振大體相同,而其基頻可達幾百兆甚至上千兆赫茲。無需倍頻,與晶振相比電路極其簡單。以下兩個電路為常見的發射機電路,由于使用了聲表器件,電路工作非常穩定,即使手抓天線、聲表或電路其他部位,發射頻率均不會漂移。和圖一相比,圖二的發射功率更大一些。可達200米以上。

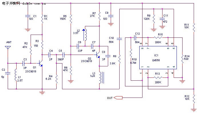
接收機可使用超再生電路或超外差電路,超再生電路成本低,功耗小可達100uA左右,調整良好的超再生電路靈敏度和一級高放、一級振蕩、一級混頻以及兩級中放的超外差接收機差不多。然而,超再生電路的工作穩定性比較差,選擇性差,從而降低了抗干擾能力。下圖為典型的超再生接收電路。
超外差電路的靈敏度和選擇性都可以做得很好,美國Micrel公司推出的單片集成電路可完成接收及解調,其MICRF002為MICRF001的改進型,與MICRF001相比,功耗更低,并具有電源關斷控制端。MICRF002性能穩定,使用非常簡單。與超再生產電路相比,缺點是成本偏高(RMB35元)。下面為其管腳排列及推薦電路。
ICRF002使用陶瓷諧振器,換用不同的諧振器,接收頻率可覆蓋300-440MHz。MICRF002具有兩種工作模式:掃描模式和固定模式。掃描模式接受帶寬可達幾百KHz,此模式主要用來和LC振蕩的發射機配套使用,因為,LC發射機的頻率漂移較大,在掃描模式下,數據通訊速率為每秒2.5KBytes。固定模式的帶寬僅幾十KHz,此模式用于和使用晶振穩頻的發射機配套,數據速率可達每秒鐘10KBytes。工作模式選擇通過MICRF002的第16腳(SWEN)實現。另外,使用喚醒功能可以喚醒譯碼器或CPU,以最大限度地降低功耗。
MICRF002為完整的單片超外差接收電路,基本實現了“天線輸入”之后“數據直接輸出”,接收距離一般為200米。


返回頂部
刷新頁面
下到頁底