調頻(FM)發射機電路圖(一)
調頻發射機的工作原理與電路圖足了發射距離的要求,而且還能同時用話筒和線路輸入聲音信號,進行背景配音。電路還加入了調制監視表頭,以便能更好的掌握和使用好發射機,電路如下圖,看了簡單介紹,是否覺得它就像一套廣播站的設備一樣多的功能。是的,這臺小型發射機能幫您輕松架起一座業余調頻廣播電臺!覆蓋范圍在500M左右。

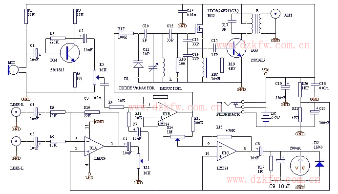
電路原理及元件選擇:
話筒攝取到信號后,經C1藕合進入BG1及外圍電路組成的電壓負反饋單管放大器,把微弱的電壓信號放大到足夠的幅度與U1A放大后的線路輸入信號一同進入U1B進行混合。混合后的信號一路經R17去調制由BG2場效應管及周圍電路共同組成的考次比LC蕩器,考次比LC振蕩器的特點是具有普通電容三點式振蕩器簡單,同時又具有高效率和高穩定度。波形好,調制帶寬,這對于業余制作調頻發射機顯得尤為重要。最后經BG3鑄成的后級放大器放大通過發射天線向外發射,用普通調頻收音機就可收聽廣播了。另一路信號通過U1C組成的放大器放大后再經D2簡波整流用直流驅動微安表,近而監視信號的調制幅度。使用時調制度一般不要超過85%為宜。集成電路采用LM324等通用四運放,結成單電源反向輸入工作方式,既正相輸入端電壓設定在電源電壓的一半。監視表頭為200u型,BG1.BG3選用2SC1815。BG2用3DO2場效應管,D2變容二極管采用1S2267。天線要求使用1/4波長,如使用拉桿天線最好不要小于一米。否則將達不到逾期發射效果。
調頻(FM)發射機電路圖(二)
經典的15W調頻發射機電路圖

調頻(FM)發射機電路圖(三)
本無線話筒電路設計合理、造型美觀大方、傳聲距離遠、使用壽命長、經濟實惠、耗電小,非常適合普通FM調頻收音機接收使用。
振蕩線圈L的制作:在Ф5mm的直柄鉆花上用Ф0.5mm的漆包線平繞4T脫后即成。
振蕩線圈L的調整:打開收音機(置于FM段)和話筒開關,然后手持話筒,一邊對話筒講話一邊調收臺旋鈕,直到收音機中傳出自己的聲音為。如果在整個頻段(即88~108MHz)仍收不到自己的聲音,仔細撥動振蕩線圈L,撥動時只需拉開或縮小線圈每匝之間的距離,調整時應仔細。若調整線圈的松緊仍無湊效應將L焊下來增加一匝或者減少一匝(因電子元件參數的影響),重新焊上后繼續上述調整。

在準備安裝制作前,請用萬用表篩選一下各個元件的質量,有條件的話將各瓷片電容測量一下電容量,這樣就萬無一失,一裝即成功。在焊接時要保證質量,不能出現虛焊、假焊、錯焊。
調頻(FM)發射機電路圖(四)
下面的圖是語音發射機采用調頻信號的載波傳輸語音信號的調頻接收裝置的電路圖。

零件清單:
R1=4.7K
R2=330歐姆
C1=0.001uf(1NF)
C2=10-40pf
C3=4.7pf
Q1=2N3904
L1=看到文本
雜項=駐極體麥克,天線,3V電池(電池)
電路結構:
這是一個更容易建立微型發射機,使用最少的部分。建筑是直截了當的和非關鍵。雖然本設計采用一個3伏電源(如鋰硬幣或鈕扣電池),一個9伏電池可以利用,相反,越來越多的R1和R2轉變為1K的價值。C4是一個可選的射頻旁路電容器,可以幫助提高性能和提高距離一點。實驗發現,最好的結果。
L1被剝離22儀表連接線的絕緣產生的,那么它包裹在一個1/4直徑螺栓的螺紋槽,然后擰緊螺栓從產生的線圈。8圈的周圍產生的螺栓。通過包裝將在線程,一個統一的分離是線圈繞組之間創建。
如果你決定用一些類似的事情你已經取代晶體管,它也許需要改變或調整R2R3的阻值Q1的集電極電壓(因為你改變了晶體管,它調整這種偏見在Q1的基地)。它應該是約1/2的電源電壓(約4或5V)。
調頻(FM)發射機電路圖(五)
調頻發射機電路圖,圖二為2KM調頻發射機電路。本電路分為振蕩,倍頻,功率放大三級。電路中V1,C2-C6,R2,R3及L1組成電容三點式振蕩器,其振蕩頻率主要同C3,C4和L1的參數決定,其振蕩頻率為44-54MHZ,該信號從L1的中心抽頭處輸出,再經過C7耦合至V2放大,由C8和L2選出44-54的二倍頻信號。

調頻(FM)發射機電路圖(六)
一個非常簡單的調頻中頻/兆瓦無線電接收機電路設計,可以使用LA1260三洋半導體IC設計。LA1260IC可用于AM調頻收音機接收器的電子項目,正如你可以在電路原理看到。1260在集成包的許多功能和無線電接收器應用程序所需的功能。LA1260IC一些重要的功能:FMIF放大器,正交檢波器,自動對焦前置放大器,調諧指示器驅動器輸出。AM:射頻放大器,混合,振蕩器(ALC),中頻放大器,檢測器,自動增益控制,調諧指示器驅動器。
主要LA1260調頻的重要特征是:高S/N:FM81分貝,AM53分貝;低級AMALC兆瓦130mV西南70mV到90毫伏(7MHz的)(24MHz的)振蕩器;AM哨聲干擾AM調諧器系統哨子1%,在輸入百分貝/米。片上的LED調諧指示器驅動器芯片的FM/AM選擇;獨立的AM/FM輸出引腳。
當地時間上午振蕩部分,上午本地振蕩線圈,天線部分電路和天線,如酒吧,必須盡可能相互分離,以防止惡化的Q值。引腳16(上午振蕩注射針)和引腳14(射頻輸入引腳)必須相互分離。這個無線電接收機電路的推薦電源為4.5伏直流,但LA1260IC接受的輸入電壓范圍從3到8伏直流。



返回頂部
刷新頁面
下到頁底