uA741M,uA741I,uA741C(單運放)是高增益運算放大器,用于軍事,工業和商業應用.這類單片硅集成電路器件提供輸出短路保護和閉鎖自由運作。
這些類型還具有廣泛的共同模式,差模信號范圍和低失調電壓調零能力與使用適當的電位。

uA741M,uA741I,uA741C芯片引腳和工作說明:
1和5為偏置(調零端),2為正向輸入端,3為反向輸入端,4接地,6為輸出,7接電源 8空腳

溫度等級

ABSOLUTE MAXIMUM RATINGS最大額定值

ELECTRICAL CHARACTERISTICS VCC = ±15V, Tamb = +25°C (unless otherwise specified) 電氣特性
虛擬通道連接= ± 15V , Tamb = 25 ℃ (除非另有說明)



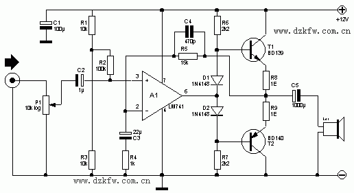
UA741/ LM741應用電路:


圖6 12V的電池監視器 圖7 低功耗放大器

圖8 741驅動三極管的5瓦功率放大器

圖9 自動感光電路圖

圖10 夜間自動感光電路圖


返回頂部
刷新頁面
下到頁底