關鍵字:NE5532
NE5532/SE5532/SA5532/NE5532A/SE5532A/SA5532A是一種雙運放高性能低噪聲運算放大器。相比較大多數標準運算放大器,如1458,它顯示出更好的噪聲性能,提高輸出驅動能力和相當高的小信號和電源帶寬。這使該器件特別適合應用在高品質和專業音響設備,儀器和控制電路和電話通道放大器。如果噪音非常最重要的,因此建議使用5532A版,因為它能保證噪聲電壓指標。
特點介紹:
小信號帶寬:10MHZ
輸出驅動能力:600Ω,10V有效值
輸入噪聲電壓:5nV/√Hz(典型值)
直流 電壓增益:50000
交流電壓增益:2200-10KHZ
功率帶寬: 140KHZ
轉換速率: 9V/μs
大的電源電壓范圍:±3V-±20V
單位增益補償
輸出驅動能力:600Ω,10V有效值
輸入噪聲電壓:5nV/√Hz(典型值)
直流 電壓增益:50000
交流電壓增益:2200-10KHZ
功率帶寬: 140KHZ
轉換速率: 9V/μs
大的電源電壓范圍:±3V-±20V
單位增益補償
管腳圖:

封裝引腳功能圖

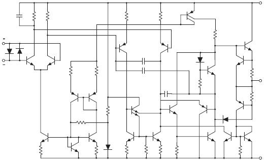
圖3 5532內部電路圖
ABSOLUTE MAXIMUM RATINGS絕對最大額定值
|
YMBOL 符號 |
PARAMETER 參數 |
RATING 數值 |
UNIT 單位 | |
| VS | Supply voltage 電源電壓 | ±22 |
V | |
| VIN | Input voltage 輸入電壓 | ±VSUPPLY | V | |
| VDIFF | Differential input voltage1 差分輸入電壓 | ±0.5 | V | |
| Tamb | Operating temperature range 工作溫度范圍 | NE5532/A | 0 to 70 | ℃ |
| SA5532 | –40 to +85 | |||
| SE5532/A | –55 to +125 | |||
| Tstg | Storage temperature 存儲溫度 | –65 to +150 | ℃ | |
| Tj | Junction temperature 結溫 | 150 | ℃ | |
| PD | Maximum power dissipation, Tamb = 25 ℃ (still-air) 最大功耗, Tamb = 25 ℃ (空氣) | D8 package | 780 | mW |
| 8 N package | 1200 | mW | ||
| 16 D package | 1200 | mW | ||
| Tsld | Lead soldering temperature(10sec max)焊接溫度(10秒最大值) | 230 | ℃ | |
DC ELECTRICAL CHARACTERISTICS直流電氣特性
Tamb = 25 ℃; VS = ±15 V, unless otherwise specified
Tamb = 25 ℃; VS = ±15 V, unless otherwise specified
|
SYMBOL 符號 |
PARAMETER 參數 | TEST CONDITIONS 測試條件 | SE5532/A 數值 |
NE5532/A, SA5532 數值 |
UNIT單位 | ||||
| 最小 | 典型 | 最大 | 最小 | 典型 | 最大 | ||||
| Vos
△VOS/△T |
Offset voltage 偏移電壓 | 在整個工作溫度范圍 | - | 0.5
5 |
2 3 |
- | 0.5
5 |
4 5 |
mV mV μV/℃ |
| IOS
△IOS/△T |
Offset current 失調電流 | 在整個工作溫度范圍 | - | 200 | 100 200 | - | 10
200 |
150 200 | nA nA pA/℃ |
| IB
△IB/△T |
Input current 輸入電流 | 在整個工作溫度范圍 | - | 200
5 |
400 700 | - | 200
5 |
800 1000 | nA nA nA/℃ |
| Icc | Supply current 電源電流 | Over temperature | - | 8 | 10.5 13 | - | 8 | 16 | mA mA |
| VCM | Common-mode input range 共模輸入范圍 | - | ±12 | ±13 | - | ±12 | ±13 | - | V |
| CMRR | Common-mode rejection ratio 共模抑制比 | - | 80 | 100 | - | 70 | 100 | - | dB |
| PSRR | Power supply rejection ratio 電源抑制比 | - | - | 10 | 50 | 10 | 100 | μV/V | |
| AVOL | Large-signal voltage gain大信號電壓增益 | RL≥2kΩ;VO =±10V Over temperature RL≥600Ω;VO=±10V Over temperature | 50 25 40 20 | 100
50 |
- | 25 15 15 10 |
100
50 |
- | V/mV V/mV V/mV V/mV |
| VOUT | Output swing Out ut swing 輸出擺幅電壓 | RL≥600Ω Over temperature RL.600Ω; VS=±18V Over temperature RL≥2 kΩ Over temperature |
±12 ±10 ±15 ±12 ±13 ±12 | ±13 ±12 ±16 ±14 ±13.5 ±12.5 | - | ±12 ±10 ±15 ±12 ±13 ±10 | ±13 ±12 ±16 ±14 ±13.5 ±12.5 | - | V |
| RIN | InputResistance輸入電阻 | 30 | 300 | - | 30 | 300 | - | kΩ | |
| Isc | Output short circuit current 輸出短路電流 | 10 | 38 | 60 | 10 | 38 | 60 | mA | |
AC ELECTRICAL CHARACTERISTICS交流電氣特性
Tamb = 25℃; VS = ±15 V, unless otherwise specified.
Tamb = 25℃; VS = ±15 V, unless otherwise specified.
| SYMBOL符號 | PARAMETER 參數 | TEST CONDITIONS測試條件 | NE/SE5532/A, SA5532 |
UNIT單位 | |||
| 最小值 | 典型 | 最大值 | |||||
| ROUT | Output resistance輸出電阻 | AV = 30dB Closed-loop f = 10kHz, RL = 600Ω | - | 0.3 | - | W | |
| - | Overshoot 上沖電壓 | Voltage-follower VIN=100 mVP-P CL=100pF; RL=600Ω | - | 10 | - | % | |
| Av | Gain 增益 | f = 10kHz | - | 2.2 | - | V/mV | |
| GBW | Gain bandwidth product 帶寬增益 | CL = 100 pF; RL = 600Ω | - | 10 | - | MHz | |
| SR | Slew rate 轉換率 | - | - | 9 | - | V/μs | |
| - | Power bandwidth 功率帶寬 | VOUT = ±10V | - | 140 | - | kHz | |
| VOUT = ±14V; RL = 600Ω, VCC=±18V | - | 100 | - | kHz | |||
ELECTRICAL CHARACTERISTICS電氣特性
Tamb = 25℃; VS = ±15 V, unless otherwise specified
Tamb = 25℃; VS = ±15 V, unless otherwise specified
| SYMBOL符號 | PARAMETER 參數 | TEST CONDITIONS測試條件 | NE/SE5532 | NE/SA/SE5532A | UNITUNIT 單位 | ||||
| 最小值 | 典型 | 最大值 | 最小值 | 典值 | 最大值 | ||||
| VNOISE | Input noise voltage 輸入噪聲電壓 | fO = 30Hz | 8 | 8 | 12 | nV/√Hz | |||
| fO = 1kHz | 5 | 5 | 6 | nV/√Hz | |||||
| INOISE | Input noise current 輸入噪聲電流 | fO = 30Hz | 2.7 | 2.7 | pA/√Hz | ||||
| fO = 1kHz | 0.7 | 0.7 | pA/√Hz | ||||||
| Channel separation 聲道隔離 | f = 1kHz; RS = 5kΩ | 110 | 110 | dB | |||||
測試電路:

圖4 閉環頻率響應 圖5 電壓跟隨電路
5532運放應用電路:

圖6 5532小功率音頻放大器

圖7 NE5532 LM386構成的功放電路圖
特性曲線:

圖8 開環頻率響應 圖9 閉環頻率響應

圖10 大信號頻率響應 圖11 輸出短路電流

圖12 輸入偏置電流 圖13 輸入通用模式電壓范圍

圖14 電源電流 圖15 輸入噪聲電壓密度


返回頂部
刷新頁面
下到頁底