設計制作一款簡單廉價的步進電機控制器,Stepper motor controller
關鍵字:步進電機控制電路
作者:謝彪
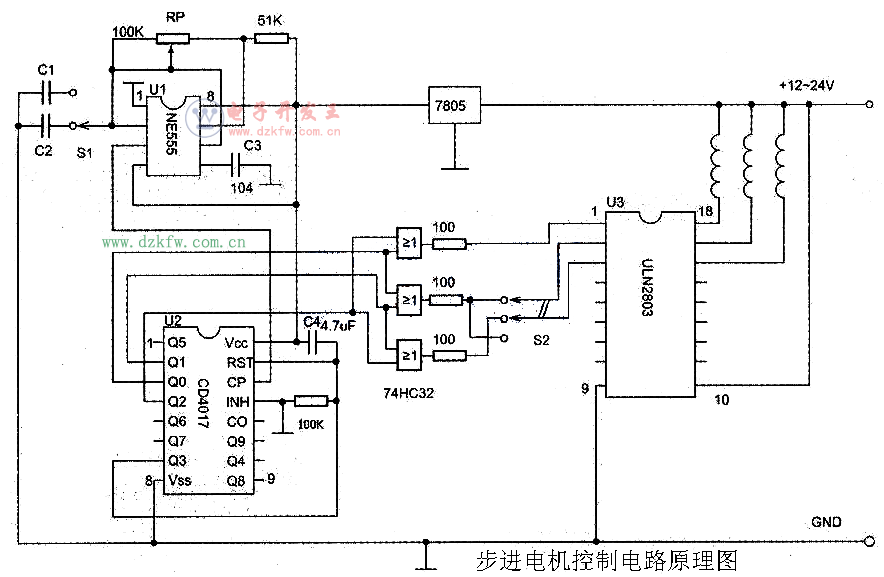
步進電機控制電路原理圖如下圖所示,電路主要由脈沖信號產生電路、脈沖信號分配電路及功率放大電路等幾部分組成。
在本電路中的脈沖信號由NE555構成的一個多諧振蕩器產生,選擇開關S1和不同振蕩電容C1/C2相連,可得到不同頻段的脈沖信號,通過電位器RP可使其3腳輸出的信號頻率連續可調,該脈沖信號加到十進制計數器CD4017的時鐘輸入CP端,作為步進電機工作的時鐘。
電機的工作步序由CD4017的計數輸出端提供。由于目前市面上步進電機的種類較多,本電路僅以較常用的“三相雙三拍”控制(具體步序見下下表)為例進行分析,其他的控制方式讀者們可以參照本例自行分析。由于“三拍”完成一個循環需有三個步序,故由十進制計數器CD4017構成一個3進制的封閉小循環,分別由Q0、Q1、Q2輸出所需的步序1、2、3的信號,而將Q3直接接到CD4017的復位端R,從而構成了一個完整的環形分配電路。“雙”是在每一步序中電機要有2相同時得電,經對表1中不同步序的真值表分析可知,“A”相的值應在步序1和3均為有效,此時可將Q0與Q2的輸出信號經或門(74HC32)送至A相的控制端;Q0與Q1相或后送至B相;Q1與Q2相或后送至C相,這樣就可以得到我們所需要的三相雙三拍步序控制信號。
由于經數字門電路輸出的步序信號還無法直接驅動電機工作,故還需增加一級功率放大做為整個控制電路的輸出。由于通常電子小制作中使用的步進電機功率較小,故本電路選用的是達林頓電流驅動器ULN2803模塊作為控制器的功率輸出電路,ULN2803的引腳如下圖所示,其中:1-8腳為輸入端;11-18腳為輸出端;9腳接地;10腳接電源“+”。由于ULN2803的扇出電流有限,而灌電流較大,能達到1A左右,所以本電路使用其灌電流工作方式,ULN2803內部的續流二極管也保證了其與電機線圈連接的安全。如果需要輸出的電流能再大一些,也可以將ULN2803的二組并聯,作為一組使用即可。
電路中使用了二組電源進行供電,一組經三端穩壓集成塊LM7805穩壓后,輸出+5V為控制 部分提供電源;而步進電機各相繞組所需的電壓較高,故將其直接接到另一組12~24V的電源上,這樣可增大步進電機的輸出力矩,繞組的另一端接在ULN2803的相應輸出端。
控制器的制作與調試
該步進電機控制器的元器件均無特殊要求,按電原理圖裝好電路即可調試。為防止調試過程中電機堵轉,電流增大損壞功率模塊ULN2803,可將三只發光二極管串連好限流電阻接入ULN2803的相應輸出端,接通電源后發光二極管應能順序點亮;撥動擋位選擇開關Sl,發光二極管點亮的頻率應有明顯的變化,調節電位器RP發光二極管點亮的頻率應能平滑的變化,至此步進電機驅動控制器安裝完成。
去掉調試的發光二極管和限流電阻,將步進電機的繞組線圈接入電路中,通電即可運轉。讀者可根據實際的控制需要選擇C1、C2的參數(通常約為零點零幾~幾個μF之間),使S1與C1相連時,電機轉速約在100轉/分以下;與C2相連時,電機轉速在100~幾百轉/分之間。調節電位器RP電機在各擋位轉速應能平滑變化。
撥動選擇開關S2,可以交換二組的相序,使電機反方向旋轉。
對于其它類型的步進電機控制器,讀者只要改變CD4017輸出的步序信號即可,通常簡單的控制,CD4017輸出的10個步序足以滿足。讀者如需控制較大功率的步進電機時,可改用其他大功率器件做驅動;讀者對電機轉速有特殊需要者,可根據需要改變NE555輸出脈沖振蕩信號的頻率。
當然本電路的設計僅可以滿足簡單控制的要求,只是一種“入門”級的控制電路,目的主要是拋磚引玉,以供廣大的電子愛好者參考。本電路還無法實現多級細分的要求,此時只能用單片機才能完成。


返回頂部
刷新頁面
下到頁底