24V2A開關電源原理圖和PCB 可用AD打開
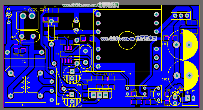
Altium Designer畫的原理圖和PCB圖如下: 

附件下載: 開關電源pcb源文件
m.diks.com.cn/Article/UploadFiles/202404/2024040320343288.zip
24V2A開關電源原理圖和PCB 可用AD打開
Altium Designer畫的原理圖和PCB圖如下: 

附件下載: 開關電源pcb源文件
m.diks.com.cn/Article/UploadFiles/202404/2024040320343288.zip