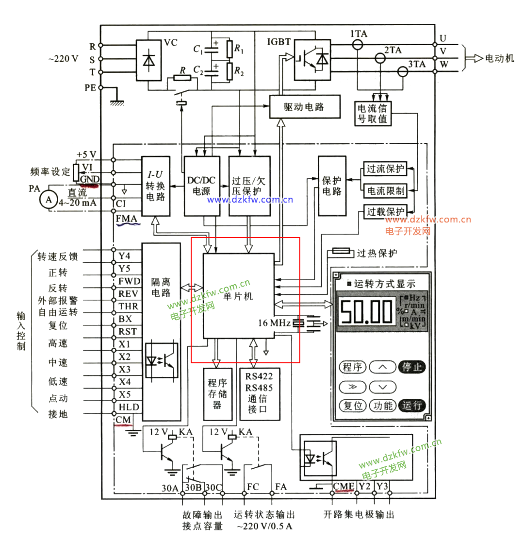
PART 1
變頻器結構框圖
PART 1
變頻器內部結構
1主電路
整流電路、起動保護、濾波電路、逆變電路 、指示電路 、制動單元 、輸入端子、 輸出端子。
PART 1
變頻器內部結構
1.整流電路
VD1—VD6整流二極管,c1、c2,濾波電容,RL,限流電阻。
PART 1
變頻器內部結構
2.制動電路
圖中RB電阻和VTB是制動選件,當電動機產生回饋電能,使UPN電壓達到700V, VTB受控導通,電動機的機械能轉換成的電能通過RB電阻消耗,電動機得到制動力矩停止。
PART 1
變頻器內部結構
3.逆變電路
將直流電轉換為三相交流電
圖中,VT1—VT6,逆變管,VD7—VD12,續流二極管
PART 1
變頻器內部結構
4.開關器件
1)二極管
二極管是單向導電器件,加正向電壓,導通,相當開關閉合;加反向電壓,截止,相當于開關斷開
PART 1
為變頻器內部結構
5.三相逆變波形
加在6只逆變管上的信號都為開關信號,6只逆變管就相當于6個開關,管子導通相當于開關閉合,截止時相當于開關斷開。
PART 1
變頻器內部結構圖
6.絕緣柵雙極晶體管(IGBT)
①結構及外形
IGBT是MOS和GTR取長補短相結合的產物,具有柵極G、集電極C、和發射極E的三個引出端。
變頻器原理分解圖(下)
變頻器內部結構
1其他電路
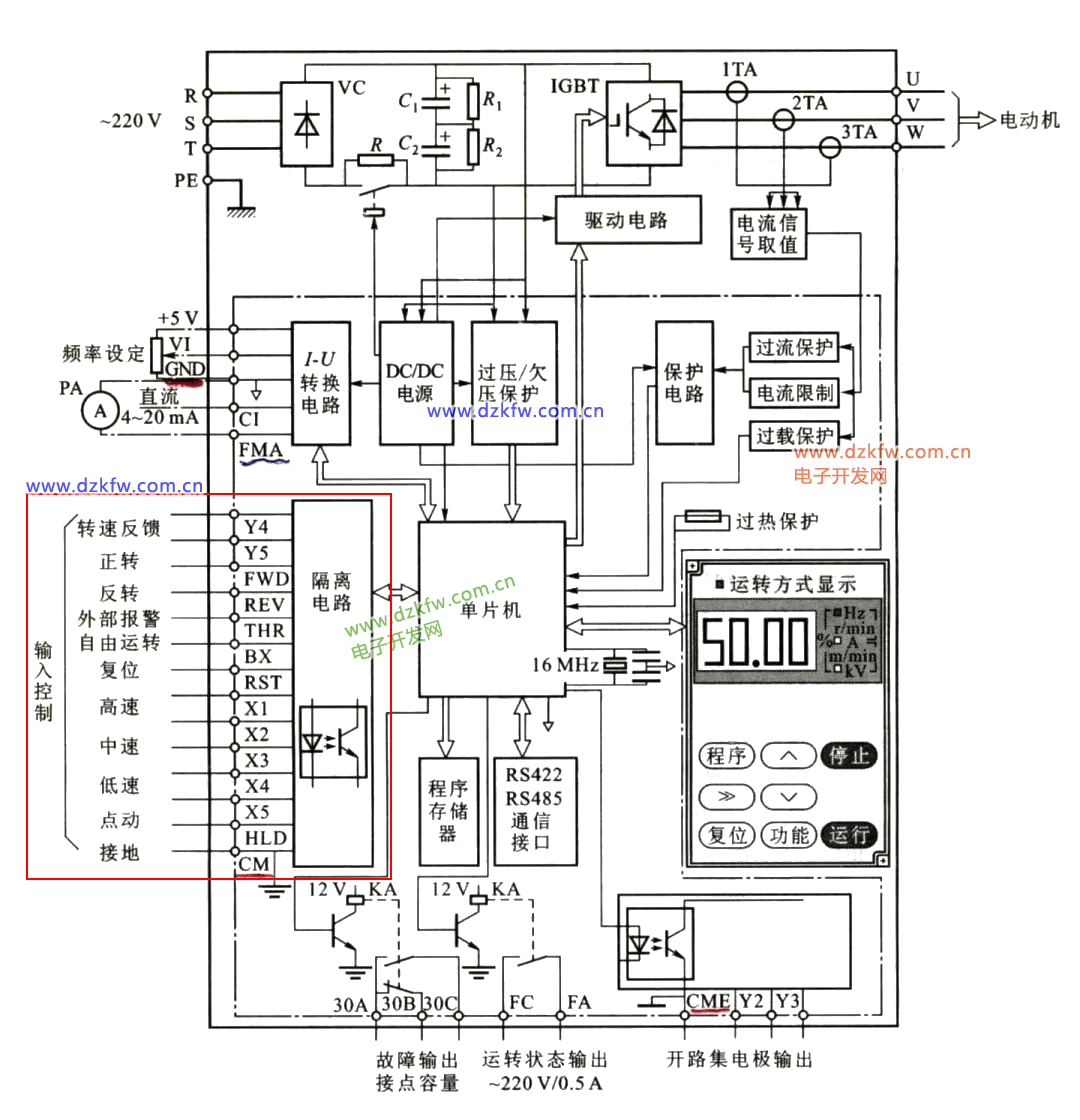
1.輸入端隔離電路
變頻器有一系列的輸入端子,這些輸入端子和CPU是通過隔離電路聯系的。輸入端隔離電路出了問題,影響端子的正常輸入,因為每個輸入端子獨立連接一只光電耦合器,哪一只光電耦合器出了問題,那一路輸入端子不能正常工作。
變頻器內部結構
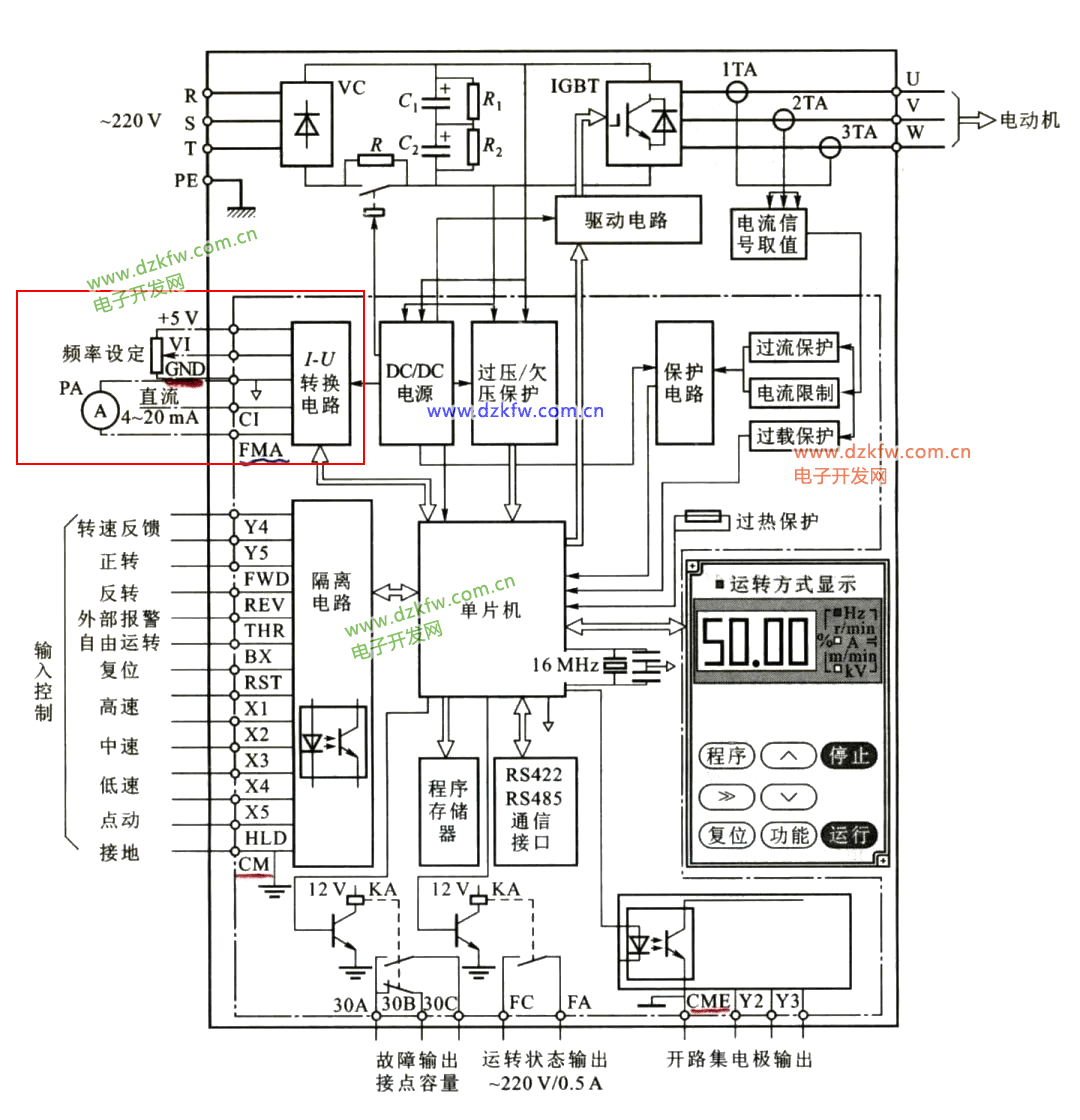
2.I-U轉換電路
該電路是模擬輸入電壓、電流、以及模擬輸出指示端子的轉換電路。該電路出了問題,會影響這幾路信號的正常工作。
變頻器內部結構
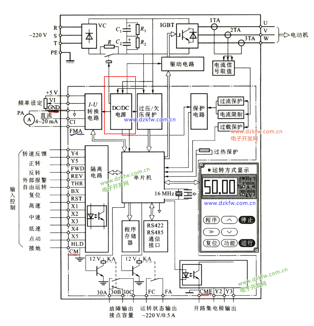
3.DC/DC電源
這是變頻器除了主電路之外所有電路的供電電源。它出了故障,整個變頻器停止工作。因為該電源的輸出端是分組輸出,哪一組出了問題,影響那一組所對應的電路。
變頻器內部結構
4.開關電源電路圖
圖中L1為一次電路,L2、L3、L4、L5為二次電路,工作時一次電路導通,二次電路截止,一次電路截止時,二次電路導通。二次電路的輸出電壓由開關管的脈沖寬度調節。
開關電源容易損壞的元件是濾波電容、整流二極管、開關管。
變頻器內部結構
5.過壓/欠壓保護電路
該電路是直流母線電壓的檢測電路,檢測直流母線欠壓或過壓。該電路出了問題,一是不能正確的提供檢測保護信號,產生誤報;二是失去保護功能,使制動電阻不能工作,引起主電路過壓而損壞。
變頻器內部結構
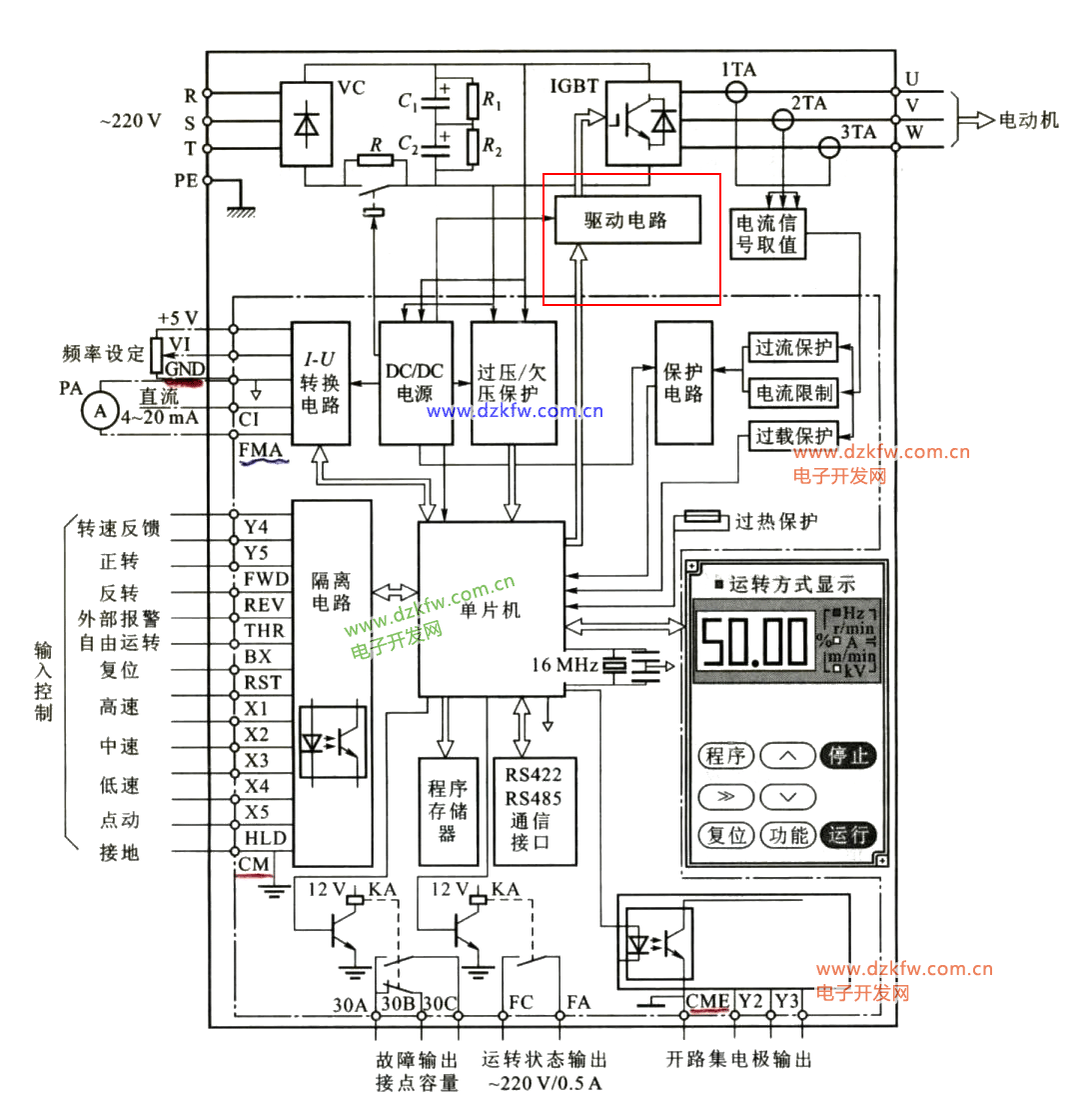
6.驅動電路
該電路是將CPU輸出的PWM信號進行放大,驅動IGBT開關工作。該電路和主電路緊密相連,是很重要,又容易出故障的一部分電路
變頻器內部結構
1)驅動電路
隔離放大、驅動放大電路、驅動電路電源
①光耦隔離電路
圖中IC為PWM輸出和驅動電路的隔離電路。當驅動電路損壞不至于將故障擴大到PWM發生電路。
②V1為第一級放大;V2、V3為輸出跟隨器,提高輸出能力。
③圖中穩壓管DZ使電源電壓穩定在20V。
注:隔離電路中的光耦隔離集成塊容易損壞。
變頻器內部結構
2)驅動電路和電源的連接
電路作用:為驅動電路提供直流電源。該電路由一只5V穩壓管取得5V電源,加在IGBT開關管的發射極上,使驅動信號在零時,保證IGBT控制極為5V的負電壓,使管子可靠的截止。
該電源需要4組,三個帶浮地,一個直接接地。該電源由變頻器的DC/DC直流電源提供。
變頻器內部結構
7.保護電路
是保護逆變橋過流、過壓、過載等的保護電路。它由檢測、放大、模/數轉換等電路組成。該電路出了故障,一是誤報;二是失去保護功能,造成逆變橋的損壞。
變頻器內部結構
1)電流檢測電路
通過檢測變頻器的輸出電流,進行過流、過載計算,當判斷為過流、過載,立即封鎖變頻器的輸出脈沖,使PWM電路停止工作。R121為檢測電阻,檢測電流為1A。
(檢測電流為100A,R121為0.015 )。
變頻器內部結構
2)直流電壓檢測電路
為保證電網電壓變化時,仍能保證U/f=C的控制方式,由該電路實時檢測直流電路的電壓Ud,根據Ud的變化調整PWM波的占空比。
簡約&設計
8.單片機
單片機又稱CPU,是整個變頻器的核心器件,如同人的大腦,輸出各種控制信號和處理輸入、檢測等信號。
CPU是集成電路,又經過層層保護,故障率很低。正常工作時的損壞率很低,雷擊、變頻器電源引起的過壓、工作環境潮濕、靜電感應等可能引起損壞。在故障維修時,沒有充分的理由,不要輕易懷疑單片機有問題。因為單片機有問題,就得換主板。


返回頂部
刷新頁面
下到頁底