溫度異常提醒器,Temperature anomaly alarm
關鍵字:溫度報警電路
下面介紹的這個裝置.在溫度異常時能發出光、聲提醒,調整溫度或檢查恒溫設備。
一、工作原理
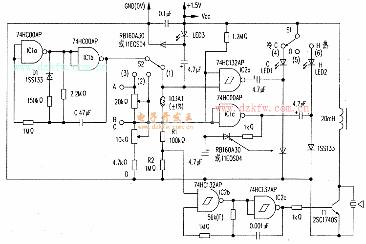
電路如圖所示。兩個與非門IC1a、1b接成周期1s的振蕩器。由于加入了二極管D1。故生成占空比為1:9(100ms:900ms)的不對稱矩形波。
振蕩器的輸出在每個1s周期中.前100ms為溫度取樣時間.在一個周期的后900ms.電路處于休止時間以節約電池。
電路由1.5V電池供電。發光二極管LED3作電壓監測指示,當電池電壓低于1.2v時,LED開始閃爍,提醒更換電池。即使在電池電壓下降而使供電電壓發生變化時,由于來自分壓電路的溫度信息電壓和門電路的閾值電平也會成比例的變化.動作溫度點幾乎不會改變。
振蕩器的輸出脈沖加至分壓電路。由溫度傳感器和電阻R1、R2組成兩級分壓電路.分壓輸出包含100ms溫度信息的電壓。第一級分壓輸出直接加到Ic1c門電路的輸入端。當溫度信息電壓超過門電路的門限值時.門電路的輸出通過升壓電路使紅色LED2閃爍發光.表示溫度有變化。同時,另一門電路IC2a將輸人電壓反相.同樣通過升壓電路使白色LED1熄滅.表示溫度有變化。
利用溫度檢測電路,還可實現火災報警功能。Ic2c、2b構成振蕩器。溫度信息電壓被第二級分壓后加至振蕩器的控制輸人端,達到門限值后,輸出周期為1s的報警音.通過晶體三極管T1驅動壓電揚聲器。
在這次的設計中,第一級分壓設定的溫度為25℃,第二級分壓在25℃基礎上增加21℃,為46℃。
溫度傳感器采用負溫度系數熱敏電阻103AT,其阻值與溫度的對應值如附表。溫度傳感器的模擬信息利用門電路的門限特性轉變為數字信號,LED則利用門電路由低電平轉變為高電平的瞬時變化狀態來表示溫度的變化。
二、電路調整
反復調整20kΩ、10kΩ電位器的阻值.以保證溫度檢測精度。
1.滑動開關S2
●位置“1”:工作時接通的位置。
●位置“2”:報警器工作檢測位置。在此位置.發出報警音.表示報警功能正常。
●位置3:電位器調整位置。首先調整20kΩ電位器,用數字萬用表測A、B兩點間電阻為10kΩ.與103AT在25℃時的阻值相等。然后將開關S1置“6”位.調整10k電位器,使LED2剛好從熄滅變為點亮。注意調整到這個轉折點。
2.滑動開關S1
●位置“5”:降溫監視.LED1發光。
●位置“5”:空檔.用于不需控溫的季節。
●位置“6”:升溫監視.LED2發光。


返回頂部
刷新頁面
下到頁底