
上圖中,年、月、日及時間選用的是1.2寸共陽數碼管,星期選用的是2.3寸數碼管,溫度選用的是0.5寸數碼管,也可根據個人的愛好選用不同規格的數碼管。原理圖如下圖所示:

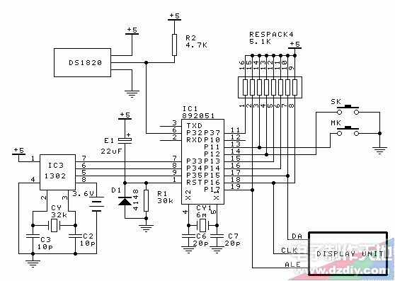
上圖中,CPU選用的是AT89C2051,時鐘芯片選用的是Dallas公司的DS1302, 溫度傳感器選用的是Dallas公司的數字溫度傳感器DS1820,顯示驅動芯片選用的是德州儀器公司的TPIC6B595,也可選用與其兼容的芯片NC595或 國產的AMT9595。整個電子鐘用兩個鍵來調節時間和日期。一個是位選 鍵,一個是數字調節鍵。按一下位選鍵,頭兩位數字開始閃動,進入設 定調節狀態,此時按數字調節鍵,當前閃動位的數字就可改變。全部參 數調節完后,五秒鐘內沒有任何鍵按下,則數字停止閃動,退出設定調節狀態。源程序清單如下(無溫度顯示程序):
start:do;
$include(reg51.dcl)
declare (sclk,io,rst) bit at (0b3h) register; /* p33,p34,p35 */
declare (command,data,n,temp1,num) byte;
declare a(9) byte;
declare ab(6) byte;
declare aco(11) byte constant (0fdh,60h,0dah,0f2h,66h,0b6h,0beh,
$include(reg51.dcl)
declare (sclk,io,rst) bit at (0b3h) register; /* p33,p34,p35 */
declare (command,data,n,temp1,num) byte;
declare a(9) byte;
declare ab(6) byte;
declare aco(11) byte constant (0fdh,60h,0dah,0f2h,66h,0b6h,0beh,
0e0h,0feh,0f6h,00h);
declare week(11) byte constant (0edh,028h,0dch,7ch,39h,75h,0f5h,
2ch,0fdh,7dh,00h);
declare da literally 'p15',clk literally 'p16',ale literally 'p17',
mk literally 'p11',sk literally 'p12';
declare week(11) byte constant (0edh,028h,0dch,7ch,39h,75h,0f5h,
2ch,0fdh,7dh,00h);
declare da literally 'p15',clk literally 'p16',ale literally 'p17',
mk literally 'p11',sk literally 'p12';
clear:procedure;
sclk=0;io=0;rst=0;
end clear;
sclk=0;io=0;rst=0;
end clear;
send1302:procedure(comm);
declare (i,comm) byte;
do i=0 to 7;
comm=scr(comm,1);
io=cy;
call time(1);
sclk=0;
call time(1);
sclk=1;
end;
end send1302;
wbyt1:procedure(com,dat);/*字節寫過程*/
declare (com,dat) byte;
call clear;
rst=1;
call send1302(com);
call send1302(dat);
call clear;
end wbyt1;
wbyt8:procedure;/*時鐘多字節突發模式寫過程*/
declare j byte;
call clear;
a(7)=A(6);a(6)=a(0);
rst=1;
call send1302(command);
do j=1 to 8;
call send1302(a(j));
end;
call clear;
end wbyt8;
declare (i,comm) byte;
do i=0 to 7;
comm=scr(comm,1);
io=cy;
call time(1);
sclk=0;
call time(1);
sclk=1;
end;
end send1302;
wbyt1:procedure(com,dat);/*字節寫過程*/
declare (com,dat) byte;
call clear;
rst=1;
call send1302(com);
call send1302(dat);
call clear;
end wbyt1;
wbyt8:procedure;/*時鐘多字節突發模式寫過程*/
declare j byte;
call clear;
a(7)=A(6);a(6)=a(0);
rst=1;
call send1302(command);
do j=1 to 8;
call send1302(a(j));
end;
call clear;
end wbyt8;
RBYT1:PROCEDURE;
DECLARE I BYTE;
CALL CLEAR;
RST=1;
call send1302(0c1h);
IO=1;
DO I=0 TO 7;
SCLK=1;
SCLK=0;
CY=IO;
N=SCR(N,1);
END;
A(8)=N;
CALL CLEAR;
END RBYT1;
send595:procedure;
declare k byte;
do k=0 to 7;
data=scr(data,1);
da=cy;
clk=1;
clk=0;
end;
end send595;
DECLARE I BYTE;
CALL CLEAR;
RST=1;
call send1302(0c1h);
IO=1;
DO I=0 TO 7;
SCLK=1;
SCLK=0;
CY=IO;
N=SCR(N,1);
END;
A(8)=N;
CALL CLEAR;
END RBYT1;
send595:procedure;
declare k byte;
do k=0 to 7;
data=scr(data,1);
da=cy;
clk=1;
clk=0;
end;
end send595;
send595_1:procedure;
declare k byte;
do k=0 to 7;
data=scr(data,1);
da1=cy;
clk1=1;
clk1=0;
end;
end send595_1;
declare k byte;
do k=0 to 7;
data=scr(data,1);
da1=cy;
clk1=1;
clk1=0;
end;
end send595_1;
rb1:procedure(abc,j);
DECLARE (I,j,abc) BYTE;
CALL CLEAR;
RST=1;
call send1302(abc);
IO=1;
DO I=0 TO 7;
SCLK=1;
SCLK=0;
CY=IO;
N=SCR(N,1);
END;
ab(j)=N;
ab(j)=dec(ab(j));
CALL CLEAR;
end rb1;
DECLARE (I,j,abc) BYTE;
CALL CLEAR;
RST=1;
call send1302(abc);
IO=1;
DO I=0 TO 7;
SCLK=1;
SCLK=0;
CY=IO;
N=SCR(N,1);
END;
ab(j)=N;
ab(j)=dec(ab(j));
CALL CLEAR;
end rb1;
rbyt6:procedure;
call rb1(0f1h,0);
call rb1(0f3h,1);
call rb1(0f5h,2);
call rb1(0f7h,3);
call rb1(0f9h,4);
call rb1(0fbh,5);
call rb1(0fdh,6);
end rbyt6;
call rb1(0f1h,0);
call rb1(0f3h,1);
call rb1(0f5h,2);
call rb1(0f7h,3);
call rb1(0f9h,4);
call rb1(0fbh,5);
call rb1(0fdh,6);
end rbyt6;
wbyt6:procedure;
call wbyt1(8eh,0); /* write enable */
call wbyt1(0f0h,ab(0));
call wbyt1(0f2h,ab(1));
call wbyt1(0f4h,ab(2));
call wbyt1(0f6h,ab(3));
call wbyt1(0f8h,ab(4));
call wbyt1(0fah,ab(5));
call wbyt1(0fch,ab(6));
call wbyt1(8eh,80h); /* write disable */
end wbyt6;
rbyt8:procedure;/*時鐘多字節突發模式讀過程*/
declare (i,j) byte;
call clear;
rst=1;
call send1302(command);
io=1;
do j=1 to 8;
do i=0 to 7;
sclk=1;
call time(1);
sclk=0;
cy=io;
n=scr(n,1);
end;
a(j)=n;
end;
call clear;
a(0)=a(6);a(6)=A(7);
a(0)=a(0) and 0fh;
if a(0)>6 then a(0)=0;
CALL RBYT1;
if (a(1)=0 and a(2)=0 and a(3)=0) then
do;
do num=0 to 35;
call time(250);
end;
temp1=1;
end;
if temp1=1 then
do;
temp1=0;
ab(4)=ab(4)+1;
if ab(4)>99h then
do;
ab(4)=0;
ab(5)=ab(5)+1;
if ab(5)>99h then ab(5)=0;
end;
call wbyt6;
end;
end rbyt8;
call wbyt1(8eh,0); /* write enable */
call wbyt1(0f0h,ab(0));
call wbyt1(0f2h,ab(1));
call wbyt1(0f4h,ab(2));
call wbyt1(0f6h,ab(3));
call wbyt1(0f8h,ab(4));
call wbyt1(0fah,ab(5));
call wbyt1(0fch,ab(6));
call wbyt1(8eh,80h); /* write disable */
end wbyt6;
rbyt8:procedure;/*時鐘多字節突發模式讀過程*/
declare (i,j) byte;
call clear;
rst=1;
call send1302(command);
io=1;
do j=1 to 8;
do i=0 to 7;
sclk=1;
call time(1);
sclk=0;
cy=io;
n=scr(n,1);
end;
a(j)=n;
end;
call clear;
a(0)=a(6);a(6)=A(7);
a(0)=a(0) and 0fh;
if a(0)>6 then a(0)=0;
CALL RBYT1;
if (a(1)=0 and a(2)=0 and a(3)=0) then
do;
do num=0 to 35;
call time(250);
end;
temp1=1;
end;
if temp1=1 then
do;
temp1=0;
ab(4)=ab(4)+1;
if ab(4)>99h then
do;
ab(4)=0;
ab(5)=ab(5)+1;
if ab(5)>99h then ab(5)=0;
end;
call wbyt6;
end;
end rbyt8;
display:procedure; /*jieya,yima,fasong*/
declare (i,n,m) byte;
n=a(0) and 0fh; /* send week */
data=week(n);
call send595;
declare (i,n,m) byte;
n=a(0) and 0fh; /* send week */
data=week(n);
call send595;
n=a(4); /* send date */
n=n and 0fh;
data=aco(n);
call send595;
n=a(4);
n=shr(n,4);
data=aco(n);
call send595;
n=n and 0fh;
data=aco(n);
call send595;
n=a(4);
n=shr(n,4);
data=aco(n);
call send595;
do i=1 to 3; /* send second,minute,hour */
n=a(i);
n=n and 0fh;
data=aco(n);
call send595;
n=a(i);
n=shr(n,4);
data=aco(n);
call send595;
end;
do i=5 to 6; /* send month,year */
n=a(i);
n=n and 0fh;
data=aco(n);
call send595;
n=a(i);
n=shr(n,4);
data=aco(n);
call send595;
end;
n=a(i);
n=n and 0fh;
data=aco(n);
call send595;
n=a(i);
n=shr(n,4);
data=aco(n);
call send595;
end;
do i=5 to 6; /* send month,year */
n=a(i);
n=n and 0fh;
data=aco(n);
call send595;
n=a(i);
n=shr(n,4);
data=aco(n);
call send595;
end;
n=a(8); /* send 19 or 20 */
n=n and 0fh;
data=aco(n);
call send595;
n=a(8);
n=shr(n,4);
data=aco(n);
call send595;
do m=0 to 5;
n=ab(m);
n=n and 0fh;
data=aco(n);
call send595_1;
n=ab(m);
n=shr(n,4);
data=aco(n);
call send595_1;
end;
ale=0;
ale=1;
end display;
n=n and 0fh;
data=aco(n);
call send595;
n=a(8);
n=shr(n,4);
data=aco(n);
call send595;
do m=0 to 5;
n=ab(m);
n=n and 0fh;
data=aco(n);
call send595_1;
n=ab(m);
n=shr(n,4);
data=aco(n);
call send595_1;
end;
ale=0;
ale=1;
end display;
beginset:procedure;
a(0)=06h;a(1)=58h;a(2)=59h;a(3)=23h;
a(4)=30h;a(5)=06h;a(6)=97h;a(7)=00;
a(8)=19h; /* set date/time (1997,7,1,8:00:00,week 3) */
call wbyt1(8eh,0); /* write enable*/
call wbyt1(80h,00h);/* start colock */
call wbyt1(0beh,0abh);/*兩個二極管與8K電阻串聯充電*/
command=0beh; /* write colock/date */
call wbyt8;
call wbyt1(0c0h,a(8));
call wbyt1(8eh,80h); /* set write protect bit */
end beginset;
a(0)=06h;a(1)=58h;a(2)=59h;a(3)=23h;
a(4)=30h;a(5)=06h;a(6)=97h;a(7)=00;
a(8)=19h; /* set date/time (1997,7,1,8:00:00,week 3) */
call wbyt1(8eh,0); /* write enable*/
call wbyt1(80h,00h);/* start colock */
call wbyt1(0beh,0abh);/*兩個二極管與8K電阻串聯充電*/
command=0beh; /* write colock/date */
call wbyt8;
call wbyt1(0c0h,a(8));
call wbyt1(8eh,80h); /* set write protect bit */
end beginset;
key:procedure;
declare (i,time1,k1,tem) byte;
call time(100);
k1=7;time1=30;
if mk=0 then
do;
do while time1>0;
week: if k1=0 then
do;
do i=0 to 5;
/* call hz(a(0)); */
end;
do i=0 to 3;
/* call hz0; */
end;
end;
tem=a(k1);
if k1=7 then tem=a(8);
a(k1)=0aah;
if k1=7 then a(8)=0aah;
call display;
call time(254);
call time (254);
a(k1)=tem;
if k1=7 then a(8)=tem;
call display;
call time(254);
call time(254);
call time(254);
time1=time1-1;
if mk=0 then
do;call time(100); /*MOD KEY PROCESS*/
TIME1=30;
IF MK=0 THEN
DO;
k1=k1-1;
DO WHILE K1=0FFH;
K1=7;
END;
END;
end;
IF SK=0 THEN
DO;CALL TIME(100); /*SET KEY PROCESS*/
TIME1=30;
IF SK=0 THEN
DO;
tem=tem+1;
tem=dec(tem);
DO CASE K1;
DO WHILE tem=7;/*week*/
tem=0;
END;
DO WHILE tem=60H;/*scond*/
tem=0;
END;
DO WHILE tem=60H;/*minute*/
tem=0;
END;
DO WHILE tem=24H;/*hour*/
tem=0;
END;
DO WHILE tem=32H;/*date*/
tem=1;
END;
DO WHILE tem=13H;/*month*/
tem=1;
END;
DO while tem=100h; /* YEAR */
tem=00;
END;
DO WHILE TEM>=21H;
tem=19H;
END;
END;
A(K1)=tem;
if k1=7 then a(8)=tem;
END;
END;
END;
END;
end key;
declare (i,time1,k1,tem) byte;
call time(100);
k1=7;time1=30;
if mk=0 then
do;
do while time1>0;
week: if k1=0 then
do;
do i=0 to 5;
/* call hz(a(0)); */
end;
do i=0 to 3;
/* call hz0; */
end;
end;
tem=a(k1);
if k1=7 then tem=a(8);
a(k1)=0aah;
if k1=7 then a(8)=0aah;
call display;
call time(254);
call time (254);
a(k1)=tem;
if k1=7 then a(8)=tem;
call display;
call time(254);
call time(254);
call time(254);
time1=time1-1;
if mk=0 then
do;call time(100); /*MOD KEY PROCESS*/
TIME1=30;
IF MK=0 THEN
DO;
k1=k1-1;
DO WHILE K1=0FFH;
K1=7;
END;
END;
end;
IF SK=0 THEN
DO;CALL TIME(100); /*SET KEY PROCESS*/
TIME1=30;
IF SK=0 THEN
DO;
tem=tem+1;
tem=dec(tem);
DO CASE K1;
DO WHILE tem=7;/*week*/
tem=0;
END;
DO WHILE tem=60H;/*scond*/
tem=0;
END;
DO WHILE tem=60H;/*minute*/
tem=0;
END;
DO WHILE tem=24H;/*hour*/
tem=0;
END;
DO WHILE tem=32H;/*date*/
tem=1;
END;
DO WHILE tem=13H;/*month*/
tem=1;
END;
DO while tem=100h; /* YEAR */
tem=00;
END;
DO WHILE TEM>=21H;
tem=19H;
END;
END;
A(K1)=tem;
if k1=7 then a(8)=tem;
END;
END;
END;
END;
end key;
main$program:
mk=1;sk=1;temp1=0;num=0;p32=1;
if sk=0 then call beginset;
clk=0;da=0;ale=1;
loop:
do while mk=1 ;
if a(0)>6 then a(0)=0;
command=0bfh;
call rbyt8;
call display;
do while mk=0;
call key;
call wbyt1(8eh,0);
command=0beh;
call wbyt8;
call wbyt1(0C0H,A(8));
call wbyt1(8eh,80h);
end;
end;
goto loop;
end start
mk=1;sk=1;temp1=0;num=0;p32=1;
if sk=0 then call beginset;
clk=0;da=0;ale=1;
loop:
do while mk=1 ;
if a(0)>6 then a(0)=0;
command=0bfh;
call rbyt8;
call display;
do while mk=0;
call key;
call wbyt1(8eh,0);
command=0beh;
call wbyt8;
call wbyt1(0C0H,A(8));
call wbyt1(8eh,80h);
end;
end;
goto loop;
end start


返回頂部
刷新頁面
下到頁底