電路圖介紹:
現有的太陽能自動跟蹤控制器無外乎兩種:一是使用一只光敏傳感器與施密特觸發器或單穩態觸發器,構成光控施密特觸發器或光控單穩態觸發器來控制電機的停、轉;二是使用兩只光敏傳感器與兩只比較器分別構成兩個光控比較器控制電機的正反轉。由于一年四季、早晚和中午環境光和陽光的強弱變化范圍都很大,所以上述兩種控制器很難使大陽能接收裝置四季全天候跟蹤太陽。這里所介紹的控制電路也包括兩個電壓比較器,但設在其輸人端的光敏傳感器則分別由兩只光敏電阻串聯交叉組合而成。每一組兩只光敏電阻中的一只為比較器的上偏置電阻,另一只為下偏置電阻;一只檢測太陽光照,另一只則檢測環境光照,送至比較器輸人端的比較電平始終為兩者光照之差。所以,本控制器能使太陽能接收裝置四季全天候跟蹤太陽,而且調試十分簡單,成本也比較低。
電路原理:
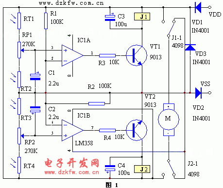
電路原理圖如圖1所示,雙運放LM358與R1、R2構成兩個電壓比較器,參考電壓為VDD(+12V)的 1/2。光敏電阻 RT1、RT2與電位器 RP1和光敏電阻RT3、RT4與電位器RP2分別構成光敏傳感電路,該電路的特殊之處在于能根據環境光線的強弱進行自動補償。如圖2所示,將RT1和RT3安裝在垂直遮陽板的一側,RT4和RT2安裝在另一側。當RT1、RT2、RT3和RT4同時受環境自然光線作用時,RP1和RP2的中心點電壓不變。如果只有RT1、RT3受太陽光照射,RT1的內阻減小,LM358的③腳電位升高,①腳輸出高電平,三極管VT1飽和導通,繼電器K1導通,其轉換觸點3與觸點1閉合。同時RT3內阻減小,LM358的⑤腳電位下降,K2不動作,其轉換觸點3與靜觸點2閉合,電機M正轉;同理,如果只有RT2、RT4受太陽光照射,繼電器K2導通,K1斷開,電機M反轉。當轉到垂直遮陽板兩側的光照度相同時,繼由器K1、K2都導通,電機M才停轉。在太陽不停地偏移過程中,垂直遮陽板兩側光照度的強弱不斷地交替變化,電機M轉——停、轉——停,使太陽能接收裝置始終面朝太陽。4只光敏電阻這樣交叉安排的優點是:(l)LM358的③腳電位升高時,⑤腳電位則降低,LM358的⑤腳電位升高時,③腳電位則降低,可使電機的正反轉工作既干脆又可靠;(2)可直接用安裝電路板的外殼兼作垂直遮陽板,避免將光敏電阻RT2、RT3引至蔽陰處的麻煩。
使用該裝置,不必擔心第二天早晨它能否自動退回。早晨太陽升起時,垂直遮陽板兩側的光照度不可能正好相等,這樣,上述控制電路就會控制電機,從而驅動接收裝置向東旋轉,直至太陽能接收裝置對準太陽為止。
整個太陽能接收裝置的結構如圖2。兼作垂直遮陽板的外殼最好使用無反射的深顏色材料,四只光敏電阻的參數要求一致,即亮、暗電阻相等且成線性變化。安裝時,四只光敏電阻不要凸出外殼的表面,最好凹進一點,以免散射陽光的干擾;垂直遮陽板(即控制盒)裝在接收裝置的邊緣,既能隨之轉動又不受其反射光的強烈照射。凋試時,首先不讓太陽直接照到四只光敏電阻上,然后調節RP1、RI2,使LM358兩正向輸人端的電位相等且高于反向輸人端0.5V-1V。調試完畢后,讓陽光照到垂直遮陽板上,接收裝置即可自動跟蹤太陽了。


返回頂部
刷新頁面
下到頁底