74ls20是常用的雙4輸入與非門集成電路,常用在各種數字電路和單片機系統中,它的cmos版本是74hc20
74LS20功能表這個74ls20芯片的功能很簡單,就是內含兩組4輸入與非門
第一組:1,2,4,5輸入6輸出
第2組:9,10,12,13輸入8輸出

74LS20內部功能圖
74LS20引腳圖

(一)方案設計
首先根據設計任務的要求建立輸入、輸出變量、并列出真值表、然后用邏輯代數或卡諾圖化簡法求出簡化的邏輯表達式,并按實際選用邏輯門的類型修改邏輯表達式,根據簡化后的邏輯表達式,用標準器件構建邏輯電路,最后用實驗驗證設計的準確性。
基本功能:實現四人表決器的基本功能,少數服從多數。
拓展功能:1、當有人同意表決時,相應的LED燈亮。
2、當有三到四人同意時,數碼管顯示P,表決通過。否則數碼管顯示N。

(二)電路設計及工作原理分析
2.1邏輯變量賦值
設四人的意見為變量A、B、C、D,表決結果為函數Y。對于變量A、B、C、D設同意為“1”;不同意為“0”。對于函數Y,設通過為“1”;不通過為“0”。
2.2真值表

2.3卡諾圖

2.4邏輯電路圖

(三)電路仿真
本設計中采用的是Proteus7.5仿真軟件。Proteus7.5是美國國家儀器(NI)有限公司推出的仿真工具,適用于基本的模擬/數字電路板的設計工作。它包含了電路原理圖的圖形輸入、電路硬件描述語言輸入方式,具有豐富的仿真分析能力。
1、沒人或一人到二人同意時,開關接高電平,數碼管顯示N,表決不通過。如圖所示:
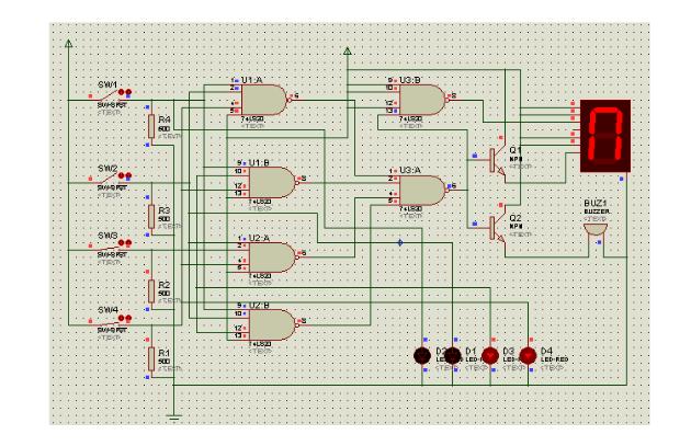
在四人表決器中四個人分別用手指撥動開關SW1,SW2,SW3,SW4來表決自己的意愿,如果對某決議不同意,個人就把自己的指撥開關撥到高電平(上方),同意就把指撥開關撥到低電平(下方)。表決結果用數碼管顯示,如果決議通過那么數碼管顯示P;如果決議不通過那么數碼管顯示N。

圖3-1兩人同意,兩個LED燈亮數碼管顯示N,表決不通過。
2、三人到四人同意時,開關接低電平,數碼管顯示P,表決通過。如圖所示:

圖3-2四人同意,四個LED燈亮,數碼管顯示P,表決通過。
圖3-3三人同意,三個LED燈亮,數碼管顯示P,表決通過
(四)電路搭接與調試
根據圖3-1的四人表決器電路原理圖,把其中的單元電路進行組裝,完成電路安裝連接,接好電路后,接通電源,開始調試電路。
接通電源時,拔動開關,接通電源,開關撥至低電平,可以看到的是數碼管顯示N,LED燈不亮,沒有決策者贊成,表示決議沒有通過。
調試情況如下圖所示:
圖4-1無人同意,開關接低電平
接通電源,開關撥至低電平,可以看到的是數碼管顯示N,LED燈不亮,沒有決策者贊成,表示決議沒有通過。
1、接通電源,一個開關撥至高電平,可以看到的是數碼管顯示N,一個LED燈亮,一個決策者贊成,表示決議沒有通過。如圖4-2所示:
圖4-2一人同意,一個開關撥至高電平
2、接通電源,兩個開關撥至高電平,可以看到的是數碼管顯示N,兩個LED燈亮,兩個決策者贊成,表示決議沒有通過。如圖4-3所示:
3、接通電源,三個開關撥至高電平,可以看到的是數碼管顯示P,三個LED燈亮,三個決策者贊成,表示決議通過,如圖4-4所示:
圖4-4三人同意,三個開關撥至高電平
4、接通電源,四個開關撥至高電平,可以看到的是數碼管顯示P,四個LED燈亮,四個決策者贊成,表示決議通過,如圖4-5所示:
圖4-5四人同意,四個開關全部撥至高電平


返回頂部
刷新頁面
下到頁底