熱水器脈沖電路圖(一)
如圖14-23所示是一種常用的燃氣熱水器脈沖點火電路,其工作原理如下。

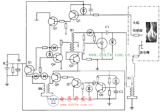
圖14-23燃氣熱水器點火電路
(1)點火脈沖的產生
該電路主要由集成塊LM339及其相關元器件組成,電路中的Q4、B1等組成振蕩電路。B1所接線圈為正反饋繞組,二次電壓整流后,經B2一次側對C1進行充電,當晶閘管Q9導通時電容C1經B2一次側放電,B2次級產生高壓點火脈沖。
(2)點火脈沖的控制
點火脈沖的控制主要由Q6、Q7、Q8及其外圍元器件來完成,產生點火脈沖時,其維持時間的長短由C2決定,C2的容量越大,點火時間越長,反之,則點火維持時間就越短。
熱水器脈沖電路圖(二)
強排式熱水器脈沖點火器電源電路

電路工作原理:220V交流電經變壓器T降壓、整流橋D整流、C1濾波變為脈沖直流電壓,經lC1穩壓,為繼電器K提供12V的工作電壓。只要用戶開通自來水閥,水壓開關S1接通,繼電器K得電吸合使開關S3接通,風機得電工作。
熱水器脈沖電路圖(三)
由于煤氣是易燃、易爆氣體,所以對燃氣器具中的點火控制器的要求是安全、穩定、可靠。為此電路中有這樣一個功能,即打火確認針產生火花,才可打開燃氣閥門;否則燃氣閥門關閉,這樣就保證使用燃氣器具的安全性。
圖8-25為燃氣熱水器中的高壓打火確認電路原理圖。在高壓打火時,火花電壓可達一萬多伏,這個脈沖高電壓對電路工作影響極大,為了使電路正常工作,采用光電耦合器VB進行電平隔離,大大增強了電路抗干擾能力。當高壓打火針對打火確認針放電時,光電耦合器中的發光二極管發光,耦合器中的光敏三極管導通,經V1、V2、V3放大,驅動強吸電磁閥,將氣路打開,燃氣碰到火花即燃燒。若高壓打火針與打火確認針之間不放電,則光電耦合器不工作,V1等不導通,燃氣閥門關閉。

燃氣熱水器的高壓打火確認電路原理圖
熱水器脈沖電路圖(四)
工作原理
1、點火控制電路
該電路由C3、VT8、VT9、VT10等組成。SW是裝在水/氣聯動閥(亦稱壓差檢測器)內的微行程限位電源開關。熱水器未工作時,SW(1)、(2)端接通,并使VT9基極為高電平。熱水器工作時,打開進(冷)、出(熱)水閥后,足夠的水壓(》0.03MPa)通過水/氣聯動閥內頂桿使SW(1)、(3)端接通,整機得電工作。與此同時,燃燒室小火(亦稱常明火)氣源也被接通。SW接通電源后,VT9集電極加正電壓而正偏導通(C3正端使基極為高電平),VT10隨之導通,通過T1(2)腳為振蕩電路供電,開始進行放電點火。如果經過數秒鐘(實測約8s左右),仍未點燃小火,則C3經R12、VT9發射結放電,使VT9反偏,于是VT9、VT10相繼截止,切斷振蕩及點火電源。若想重新點火,需關斷水(進、出均可)閥,使C3充電后,再重復以上工作過程。如果小火已被點燃,則火焰檢測管vT7導通,VT8隨之導通,c3經R11和VT8的集電極和發射極放電,使vT9反偏截止,VT10隨之截止,停止為振蕩點火電路供電,結束點火操作。
2.振蕩及高壓產生電路
振蕩電路由T1、VT11等組成。高壓產生電路由VD6及可控硅VS、儲能電容C6、保護管VD8、升壓變壓器T2等元件組成。
VT11與自耦變壓器T1構成電感反饋振蕩電路。T1(2)~(4)繞組為初級,(2)~(1)繞組為正反饋線圈。在正反饋作用下,VT11反復導通和截止,形成振蕩,此期間LFD閃亮,作為振蕩指示。在VT11關斷期間,T1(2)~(5)繞組逆程感應電壓經VD6半波整流,向C6充電,隨C6兩端電壓升高,T1(4)腳與地之間的逆程電壓也成正比升高。當C4兩端電壓升至200V左右時,T1(4)腳輸出的電壓經電阻R16、R17分壓后觸發可控硅VS,使之導通,C6上所存儲的電能經VS和T2初級(A—C)繞組迅速放電,在T2次級(B—C)繞組形成上萬伏脈沖高壓,經點火針對機殼放電,引燃小火。R14是LED的限流電阻,VD7、VD8是保護二極管,R18是C6的泄放電阻。
3.火焰檢測及電磁閥控制電路
火焰檢測由感溫探針(熱電偶)和開關管VT7等元件組成。電磁閥控制電路由VD4、VD5、VT6、VT5等元件組成。一旦引燃小火,火焰探針便感測到高溫,由于火焰離子的導電作用,相當于探針對地接了一只電阻(隨感測溫度高低而變,約為O.6MΩ~3MΩ),VT7正偏導通。vT7導通后,一方面使VT8導通,VT9、VT10截止,則振蕩及高壓產生電路停止工作;另一方面由于VD4正偏,使VT6、VT5相繼導通,電磁閥‘YV的維持繞組L2中有電流通過,但因電流較小(約5mA左右)無法開啟電磁閥。VD3是保護二極管。實際上,在打開出水閥、接通整機電源后,在VT10導通為振蕩電路供電的同時,VD5也正偏,使VT6、VT5相繼導通。
YV的L2中已有維持電流。只不過點燃小火后,VT7導通并控制VT10截止,振蕩電路停止工作,同時又使VD4導通,接替VD5使VT6、VT5導通,保持YV中L2的電流不中斷。當出現意外熄火時(如氣壓不足、風吹、電磁閥故障等),火焰離子電流消失,相當R9開路,VT7、VT6、VT5均截止,YV維持繞組L2失電從而關閉電磁閥,防止熱水器燃燒室內聚積燃氣引起爆燃,確保人身和設備安全。
4、電磁閥啟動控制電路
該電路由VT1~VT4、R1~R5、C1、C2及VD1、VD2等元件組成,其工作過程分以下3個階段:
(1)在打開出水閥、接通電源開關SW時,由于C1、C2兩端電壓不能突變,有一個經R2、R3充電的緩變過程,所以VT1、VT3因基極為低電平(《0.7V)而截止。此時,VT4也截止,電磁閥YV的啟動繞組L1中無電流。這樣,盡管維持繞組L2中有小電流,但電磁閥不會打開,防止點燃小火前,燃燒室內聚積有燃氣而引發事故。大約1s后,C1上的充電電壓使VT3正偏導通,由于R4上拉作用使VT2也導通,VT4通過VT3、VT2獲得偏置電壓隨之導通,在電磁閥w的L1繞組通過較大的啟動電流(實測約600mA),與L2產生的合力使電磁閥YV打開,燃氣進入氣排,并由小火引燃。
(2)經過2s左右,C2的充電電壓使VT1正偏導通,VT2截止,VT4繞組截止,YV的L1繞組失電,L2繞組中的小電流維持電磁閥的導通,熱水器進入正常工作狀態,啟動過程(約2s)結束。
(3)啟動結束后,C1、C2分別通過R2、R1和R3放電,為下次啟動電磁閥作準備。

熱水器脈沖電路圖(五)
工作原理該熱水器控制電路由點火定時、振蕩電源控制、振蕩、點火指示、脈沖高壓產生、火焰檢測、主電磁氣閥啟動控制及維持等單元電路組成,其組成框圖如圖所示,電路原理圖如圖所示。

1.點火時間定時控制電路
該電路主要由IC1-1等組成。合上S2,再打開進、出水閥后,足夠的水壓(要求》0.03MPa)通過水/氣聯動閥內滑動頂桿使s1閉合,控制電路得電開始工作。R1、R2分壓后為IC1-1同相輸入端(3)腳提供1.5V基準參考電壓。由于電容C1兩端電壓不能突變,因此在剛接通電源的一段時間內,IC1-1反相輸入端(2)腳電壓高于(3)腳電壓,比較器(1)腳輸出低電平(接近0V),其作用有二:
一是使開關管VT2正偏導通,接通振蕩電路電源,同時LED點亮,作點火時間指示(C2是濾波電容);二是使VD5導通,并控制VT4飽和,電磁閥YV的副繞組L2通過4mA~5mA的維持電流。由于此電流過小,并不能開啟電磁閥。隨著C1兩端電壓的升高,約10s后,IC1-1(2)腳電壓低于(3)腳電壓,其(1)腳跳變為高電平(約等于電源電壓3v),VT2截止,振蕩電路失電停振,點火過程結束,同時LED熄滅。當IC1-1(1)腳輸出高電平時,VD5也截止,但此時VT4的導通已由火焰控制電路IC2-1控制,所以L2中的維持電流不會中斷。
2.振蕩及脈沖高壓產生電路
VT3、T1等元件組成電感反饋式振蕩電路,偏置電阻R10、R11確定VT3的直流工作點,即振蕩強弱,VD2是保護二極管。T1次級(5)-(7)繞組輸出的高壓經VD8半波整流后,通過觸發變壓器T2初級為C4充電,同時經限流電阻R12為觸發電容C3充電。當C4兩端電壓約升至200V時,C3兩端電壓使雙向二極管VD3導通,并觸發單向可控硅VS導通,c4經VS、T2初級迅速放電,T2次級感應出約12kV的脈沖高壓,通過點火針對地(機殼)放電,引燃小火(俗稱常明火),完成一次放電點火過程。隨后C3、C4又被充電,進行新一輪放電,放電頻率由R12、C3的時間常數決定。
3.火焰檢測電路
該電路由IC2-1及外圍元件組成。
IC2-1接成零電平檢測器,其反相輸入端(6)腳被R16設置為0V。電源電壓先經限流電阻R18后由VD4鉗位為0.7V,再由R17、R14、R13分壓,為同相輸入端(5)腳提供一個很微小的正電壓,則(7)腳輸出高電平,VD6截止。一旦燃氣被點燃,檢測針(熱電偶)感測到高溫,火焰離子電流使IC2-1(5)腳電壓變為負電壓(約-0.3V),(7)腳輸出翻轉為低電平,VD6導通,VT4也處于導通狀態,保持電磁閥YV的副繞組L2中維持電流不中斷。

4.電磁閥啟動控制電路
該電路由IC1-2、VT5、VT6等元件組成。IC1-2及其外圍元件組成定時器,其外圍元件及參數與IC1-1基本一樣,只是定時電容C5(10μF)取得小些,使電磁閥YV主啟動繞組L1的通電時間為2s左右。驅動管VT5、VT6并聯,以增加驅動電流(約400mA~470mA)。接通電源后,L1便通電啟動,啟動后由VT4為L2提供維持電流。在電磁閥啟動過程中,正偏壓經R4使VT1導通,將vT2基極電位拉低,保證在此期間振蕩和點火不停頓,防止在IC1-1工作失常后燃燒室聚積燃氣而引起爆燃。


返回頂部
刷新頁面
下到頁底