全密封形態 1A ( 常開 ) 干簧開關的基本結構
圖1、全密封形態 1A ( 常開 ) 干簧開關的基本結構
干簧開關是由兩片干簧片(通常由鐵和鎳這兩種金屬所組成的) 密封在玻璃管內。玻璃管內的兩片干簧片呈交迭狀且間隔有一小段空隙。適當的磁場將會使兩片干簧片接觸。這兩片簧片上的觸點上鍍有層很硬的金屬,通常都是銠和釕,這層硬金屬大大提升了切換次數及產品壽命。而玻璃管內通常注入了氮氣或一些等價的惰性氣體,部份干簧開關為了提升其高壓性能,更會把內部做成真空狀態。干簧片的作用相當與一個磁通導體。在通過永久磁鐵或電磁線圈產生的磁場時,簧片會產生不同的極性, 當磁力超過簧片本身的彈力時,這兩片簧片會吸合導通電路;當磁場減弱或消失后,干簧片由于本身的彈性而釋放,觸面就會分開從而打開電路。
以上描述的是常開或單刀單擲干簧管開關,另有兩個常開開關或雙刀單擲、三個常開開關等等。1 Form B是代表一個常閉開關,1 Form C (單向雙擲(SPDT))是代表一個開關帶有一個共用簧片,一個常開片和一個常閉片(見圖2)。
干簧開關之基本結構
圖2、1 Form C (單刀雙擲 (SPDT) 三個簧片的干簧開關之基本結構
可切換的簧片,在沒有磁場時是與常閉片接觸,當足夠強度的磁場產生時,該簧片會移向常開片,而常開片與常閉片都是固定不動的。這兩固定片與可擺動切換的簧片均為鐵磁片,只是常閉的干簧片觸點表面部份是由非磁性的金屬熔焊于干簧片上的。置于磁場下時,兩旁位于常開與常閉的固定片具相同極性,且和可擺動簧片極性相反,常閉端的非磁性金屬會隔離磁通,因此當常開端與可擺動簧片之間的磁力夠大時, 擺動簧片將與常開片接觸閉合。
通常有兩種方式可以令干簧開關的干簧片吸合。
1、使用永久性磁鐵 ( 見圖3);
2、使用外加線圈 (見圖4)
干簧開關管在磁場下閉合
圖3、干簧開關在永久磁鐵產生的磁場下之基本操作情況,兩簧片呈相反極性, 而在兩簧片間產生足夠的吸力而互相接觸。
干簧開關管在磁場下閉合
圖4、將干簧開關放置在線圈中心軸位置,磁場在這部份是最強的,兩干簧片呈相反極性,在兩簧片間產生足夠的吸力而互相接觸。
如圖所示,當有一個永久磁鐵接近干簧開關時,此兩片簧片會被磁化成可相互吸引的不同極性,當磁場夠大時,可讓兩簧片間產生足夠的吸引力而互相接觸。干簧片都是經過回火處理的,以便消除剩磁,所以當磁場退去后,在干簧片上的磁場隨即消失。如果有任何殘留的磁力存在于干簧片上,干簧開關的特性就會改變,在制造過程中,適當的制程和退火處理是非常重要的。
常見的干簧開關管
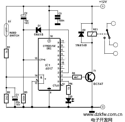
干簧管開關應用電路
該干簧管傳感器電路的工作原理是:當磁鐵沒有靠近干簧管時,CD4017的輸出端0為高電平,LED指示燈亮,表示準備工作,輸出端1為低電平,三極管不導通,繼電器不吸合。一旦磁鐵靠近干簧管時,CD4017的14腳輸入一個高電平,輸出端0為低電平,1為高電平,LED滅,繼電器吸合。只有將磁鐵拿開,再次靠近干簧管,繼電器才會斷開。這個電路可以用在洗手間的門上,當人打開門進入洗手間時,磁鐵接觸到了干簧管,繼電器吸合,燈亮。當人從洗手間里出來時,磁鐵再次靠近干簧管,繼電器斷開,燈滅。


返回頂部
刷新頁面
下到頁底