概述
LM358內部包括有2個獨立的、高增益、內部頻率補償的雙運算放大器, 適合于電源電壓范圍很寬的單電源使用,也適用于雙電源工作模式,在推薦的工作條件下,電源電流與電源電壓無關。它的使用范圍包括傳感放大器、直流增益模組,音頻放大器、工業控制、DC增益部件和其他所有可用單電源供電的使用運算放大器的場合。
LM358的封裝形式有塑封8引線雙列直插式和貼片式。
特性(Features):
*內部頻率補償。
*直流電壓增益高(約100dB) 。
*單位增益頻帶寬(約1MHz) 。
*電源電壓范圍寬:單電源(3—30V);雙電源(±1.5一±15V) 。
*低功耗電流,適合于電池供電。
*低輸入偏流。
*低輸入失調電壓和失調電流。
*共模輸入電壓范圍寬,包括接地。
*差模輸入電壓范圍寬,等于電源電壓范圍。
*輸出電壓擺幅大(0至Vcc-1.5V) 。
參數
輸入偏置電流45 nA
輸入失調電流50 nA
輸入失調電壓2.9mV
輸入共模電壓最大值VCC~1.5 V
共模抑制比80dB
電源抑制比100dB
圖1 DIP塑封引腳圖引腳功能

圖2 圓形金屬殼封裝管腳圖

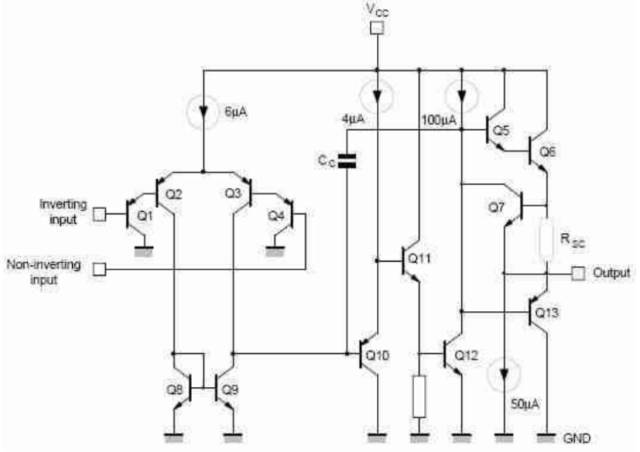
圖3 內部電路原理圖

圖4 直流耦合低通RC有源濾波器

圖5 LED驅動器

圖6 TTL驅動電路

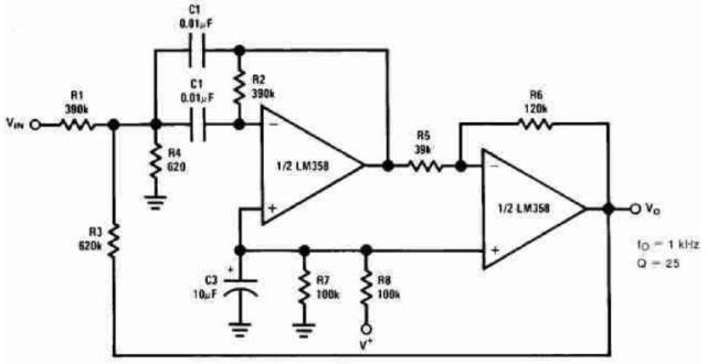
圖7 RC有源帶通濾波器

圖8 Squarewave振蕩器

圖9 滯后比較器

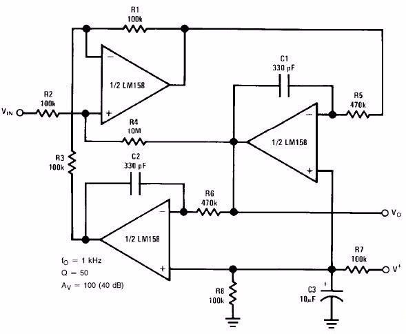
圖10 帶通有源濾波器

圖11 燈驅動程序

圖12 電流監視器

圖13 低漂移峰值檢測器

圖14 電壓跟隨器

圖15 功率放大器外圍電路

圖16 電壓控制振蕩器VCO

圖17 固定電流源

圖18 脈沖發生器

圖19 交流耦合反相放大器

圖20 交流耦合非反相放大器

圖21 可調增益儀表放大器

圖22 直流放大器

圖23脈沖發生器

圖24 橋式電流放大器

圖25 引用差分輸入信號

圖26 直流差動放大器



返回頂部
刷新頁面
下到頁底