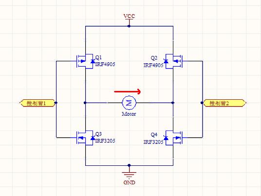
橋臂上的4 個場效應管相當于四個開關,P 型管在柵極為低電平時導通,高電平時關閉;N 型管在柵極為高電平時導通,低電平時關閉。場效應管是電壓控制型元件,柵極通過的電流幾乎為“零”。
正因為這個特點,在連接好下圖電路后,控制臂1 置高電平(U=VCC)、控制臂2 置低電平(U=0)時,Q1、Q4 關閉,Q2、Q3 導通,電機左端低電平,右端高電平,所以電流沿箭頭方向流動。設為電機正轉。

控制臂1 置低電平、控制臂2 置高電平時,Q2、Q3 關閉,Q1、Q4 導通,電機左端高電平,右端低電平,所以電流沿箭頭方向流動。設為電機反轉。
當控制臂1、2 均為低電平時,Q1、Q2 導通,Q3、Q4 關閉,電機兩端均為高電平,電機不轉;
當控制臂1、2 均為高電平時,Q1、Q2 關閉,Q3、Q4 導通,電機兩端均為低電平,電機也不轉,
所以,此電路有一個優點就是無論控制臂狀態如何(絕不允許懸空狀態),H 橋都不會出現“共態導通”(短路),很適合我們使用。
(另外還有4 個N 型場效應管的H 橋,內阻更小,有“共態導通”現象,柵極驅動電路較復雜,或用專用驅動芯片,如MC33883,原理基本相似,不再贅述。)
下面是由與非門CD4011 組成的柵極驅動電路,因為單片機輸出電壓為0~5V,而我們小車使用的H 橋的控制臂需要0V 或7.2V 電壓才能使場效應管完全導通, PWM 輸入0V 或5V時,柵極驅動電路輸出電壓為0V 或7.2V,前提是CD4011 電源電壓為7.2V。切記!!
故CD4011 僅做“電壓放大”之用。之所以用兩級與非門是為了與MC33886 兼容。
兩者結合就是下面的電路:調試時兩個PWM 輸入端其中一個接地,另一個懸空(上拉置1),電機轉為正常。監視MOS 管溫度,如發熱立即切斷電源檢查電路。
CD4011 的14 引腳接7.2V,7引腳接地。
使用時單片機PWM 輸出信號:1 路為PWM 方波信號,另一路為高電平(置1)。反轉亦然。
2009.06.25


返回頂部
刷新頁面
下到頁底